2013-12
浓墨重彩谱写华章,坚定信念再启新篇。
2013-12
12月30日下午,由宣传教育部、学生工作部主办的2013年“立德树人”论坛在崇文南楼第五会议室举行,全院16个党总支选送的21位选手参加了论坛。
2013-12
12月19日晚,工商管理学院酒店管理实训室里欢声笑语、歌声悠扬,一派节日气氛,我院为四名外籍教师举办的新年联欢会在这里举行。
2013-12
浓墨重彩谱写华章,坚定信念再启新篇。
2013-12
12月28日,学院精神文明建设领导小组办公室组织考核组一行九人对2013年度申报创建文明单位的党政办公室、就业处、电气工程学院和继续教育中心四个部门进行了年终考核验收。
2013-12
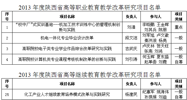
近日,根据省教育厅《关于对2013年度陕西省高等职业教育和继续教育教学改革研究项目进行公示的公告》,我院申报的五个项目通过了专家评审并获得立项,其中重点项目一个,一般项目四个。
2013-12
12月19日,为期三天的化工与纺织学院青年教师专业技能比赛圆满落幕,该院12位青年教师参加了化工、纺织两类项目的竞赛。
2013-12
12月19日,为期三天的化工与纺织学院青年教师专业技能比赛圆满落幕,该院12位青年教师参加了化工、纺织两类项目的竞赛。
2013-12
12月26日晚,2013iTech“亿滋班”毕业典礼暨奖学金颁发仪式隆重举行。
2013-12
12月26日,我院副院长王津、土木工程学院党总支书记何克祥、院长贺天柱一行三人前往宝鸡,为学院新建校企合作人才培养基地——九冶建设有限公司签约授牌。